어디까지 갈 수 있을까?
1 기획 및 DB스키마 본문
1. 기획의도
인스타그램, 페이스북, 클럽하우스 등의 SNS를 이어나갈 차세대 SNS를 기획하고자 한다.
페이스북 + 번개모임을 결합해 유저들이 번개모임 인원을 모집하고,
번개모임을 개설한 방장을 팔로우 하는 사람들이 해당 피드를 볼 수 있게 한다.
2. UI 초안
Adobe XD 이용

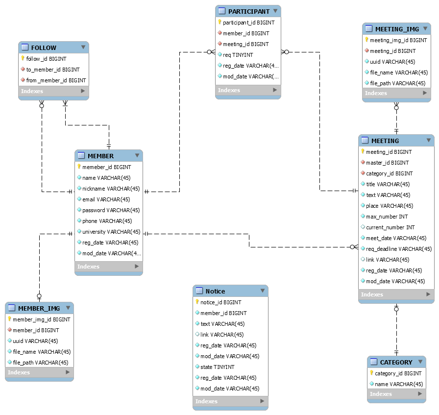
3. DB스키마
MySQL Workbench ER-Diagram 이용

4. 사용기술
스프링부트, JPA, H2 데이터베이스 이용
5. 패키지 구조

domain에 entity만 두느냐와 domain에 엔티티와 repository를 같이 두느냐로 의견이 갈렸는데
entity와 repository는 매우 긴밀한 관계로 가까운 곳에 있는게 repository를 수정할 때도 편할 거라 생각해
domain에 엔티티와 repository를 같이 두는 걸로 결론이 났다.
원래 web 패키지를 상위에 만들어 그 안에 dto와 controller를 두는 방안도 생각했었는데
같이 프로젝트 하시는 분이 domain 패키지는 내 의견을 따라주셔서 dto와 controller는 그 분의 의견을 따르는 걸로,, ㅎ
초반에 고생하며 db 설계, 패키지 구조를 짜 놓았으니 후에 코딩은 수월하게 될 듯 하다 ㅎ
6. 소감
Notice를 어떻게 할까 고민 많이 했었는데 다른 테이블들과 조인 작업이 필요 없으니 input만 해놓고 단독으로 뽑아 쓰는게 맞는 것 같다.
시험기간 끝나고 프론트엔드 제작하신다고 하셨으니까 그때까지 서비스, 리포지토리, 테스트 열심히 제작해봐야지.
아직 이미지 서버에 어떻게 저장하는지 모르는데 차차 배워야 겠다. 할 일이 많다~!